Approach
I chose the Double Diamond framework which is effective for non-iterative projects, and new concepts. Remotify was both.
Discover
- Explore the problem
- UX workshop
- Market research
- Customer interviews
- Competitor analysis
- Product audit
Define
- Personas
- SWOT analysis
- Objectives
- Mission
Develop
- Explore solutions
- User journeys
- User flows
Deliver
- Execute and validate
- Information architecture
- Wireframes
- UI prototype
Employer of record Market Research
Initial industry research revealed that the Employer of Record sector is experiencing significant growth. Companies are seeking flexible and cost-effective solutions for expanding their workforce.
Market Size & Growth
The global EOR market is projected to reach $3.4 billion by 2027.
Driving Factors
- Globalization and remote work
- Cost and time efficiency
- Scalability and talent access
Market Challenges
- Complex legal and regulatory environment
- Maintaining quality and consistent relationship
- Data privacy and security
Users
I interviewed 6 participants from each use case; Business primary (Owner), Secondary (HR), Employee, Administrator. These were all done via Google Meet and averaged 20–30 minutes.
- All want a simplified experience
- All want to achieve a positive working relationship that lasts long-term
- All are concerned about compliance with regulations
Competitor Analysis
The EoR sector is saturated with dozens of competitors. However, there are huge variations in their offering:
- Cost structure
- Employment structures
- Coverage
- Service model
- Technology/platform focus
- Service specialisations
It’s a very saturated market
Competitor Flow Review
Based on similarity to Remotify and market ownership, I reviewed the user flows of 4 competitors.
This allowed me to set a benchmark to exceed, but also a way to quickly anticipate future issues with a digital system.
Product Audit
I completed an extensive product audit reviewing all user flows, and backend systems.
Duplication and lack of integration
Information is being duplicated from a lack of seamless integration between different systems.
Unintuitive ordering/grouping
Data capture is not grouped together with other relevant fields.
‘Lock in” / linear flows
Users feel trapped in a long, linear flow without flexibility to navigate around.
Multiple third-party platforms
The onboarding process relies on too many external platforms.
Same flow for different user types
The onboarding process is copy/paste for all employee types.
No elaboration or benefit highlights
No self-help options for escalation, and not key benefits are highlighted in-situ.
Multiple touchpoint redirects
Users are redirected to multiple platforms, leading to a disjointed experience.
Poor guidance & sign posting
All users are unable to clearly track the onboarding progress.
Unnecessary data capture
Irrelevant information is required during onboarding, causing frustration and delays.
Time to objective too high
Sub-objectives block the user from achieving their primary goal quickly.
Lack of pre-fill & KYC
Poor data capture requires users to enter information manually.
Manual data handling
Lack of automation which can be time-consuming and error-prone.
Mission
Gain a competitive edge by providing a simple, intuitive web application that promotes long-term relationships between customers and employees that is seamlessly compliant with local regulations.
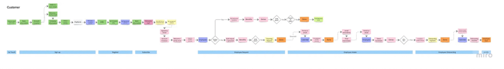
Customer Journey
I drastically reduced the amount of effort required by the customer.
Customer Flow
Mapping out the end-to-end flows was important to identify critical moments where human connection (pink) was needed to retain Remotify’s approach.
- Multiple entry/starting points
- Lead qualification
- Shorter time to key objective
- Progress is saved & live status updates
- AI enhancements for job descriptions
- Benefits & USPs clearly stated
- Mandatory KPIs
- Automation & “global” settings
Linear Flows
These allow all stakeholders to easily visualise the experience and prioritise getting them right.
Asynchronous Flow
These flows show “gates”, where verification, confirmation or manual checks need to be made for compliance.
Users can then progress something else while they wait.
Customer Dashboard Wireframes
eNPS was prioritised for the customer; both tracking and ways to improve with elements like a dynamic widget for events such as birthdays or scheduled check-ins.
If the customer was currently on-boarding a new employee this widget would show on the dashboard, if not it would be replaced. This dynamism makes Remotify feel like an smart, trusted advisor.



Customer Onboarding
The onboarding process was drastically shorted and simplified; offloading unnecessary data capture until later. Once the account is created, the customer can progress several tasks asynchronously. Clear steps are provided at every stage.
Employee Dashboard Wireframes
Inspiration was taken from social media to encourage engagement.
Things like daily check-ins (with options to escalate if unhappy), peer praising, and health tracking like water, sleep, and sunlight helps to bridge the knowledge gap of the employer for remote workers.



Employee Onboarding
The employee intake was the most complex due to compliance, but the consolidation to a single, use-friendly platform improved the experience substantially. Similar to the customer, account creation and employment details have been separated making the first experience of Remotify much less convoluted.
Feedback
I presented these prototypes to one person from each use case with no knowledge of the project soo far. Thematically, the responses recognised the simplicity. They also recognised the Remotify was focusing on wellbeing.
“I love the dashboard. There’s soo much good data there. When is this going to be ready?”
– Customer
“You don’t normally see this even in a non-remote workplace.”
– Employee
“The eNPS is interesting, how are you getting that kind of information?”
– Admin
“Yeah, it seems pretty straight forward…”
– Admin
Conclusion
Digital transformation
The consolidation of Remotify’s onboarding system will not only allow them to scale effectively but lay the ground work for a more streamlined, efficient, and user-friendly experience.
Focus on experience
The use of AI, pre-built job templates, KPI suggestions, custom settings, and templates further enhance the experience of both customers and employees.
Be different
Focusing on long-term relationships and prioritising the well-being of all stakeholders, positions Remotify to compete more aggressively in the rapidly growing EOR market.
“Michael’s designs exude mastery through simplicity. He is pragmatic, intelligent, and is driven ultimately by purpose, value-add and end user experience. He is mastetful at bringing to life visions and communicating them through prototypes. The cherry on top is that he’s a great human being. He is always a pleasure doing meaningful work with!”
Maria Sucgang – CEO and Co-Founder at Remotify
Let's see if we click 👉
We have experience at every level and stage. Talk to us about strapping a rocket to your roadmap.